
一、 產品說明
本機主要適用于食品、日化、農藥及特殊行業的理想填充設備。該設備在工作過程中將受以下因素的影響:
1、 DY半自動活塞式單頭液體灌裝機的灌裝精度受以下因素影響:壓縮空氣的穩定性、物料的均勻性、灌裝速度等。
2、 半自動液體灌裝機的灌裝速度受以下因素影響:物料的粘度、氣缸的行程、料缸的尺寸、灌裝嘴大小、操作者的熟練程度等。
3、 本機有兩種灌裝方式,腳踏灌裝和連續灌裝,兩種灌裝方式可以任意切換。根據工人的熟練程度,為保持車間的整潔和避免物料的浪費,剛開始建議你選擇腳踏灌裝。
二、 原理和性能
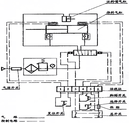
1、 工作原理:DY系列灌裝機為半自動活塞式灌裝機。通過氣缸帶動一個活塞來抽取和打出物料,用單向閥控制物料流向,用磁簧開關控制氣缸的行程,即可調節灌裝量。
2、 性能:本公司生產的半自動活塞式單頭液體灌裝機是在本公司生產的灌裝機系列的基礎上,引進國外先進灌裝機技術,進行了進一步的改造和創新,其結構更加簡單合理,精確度高,操作更加簡便,是貴公司填充設備的理想選擇。
三、 機器技術參數
|
技術參數 |
內 容 |
參 數 |
||||
|
電 壓 |
220V±5V |
|||||
|
電 流 |
1A |
|||||
|
功 率 |
10W |
|||||
|
額定氣壓 |
0.5-0.6MPa |
|||||
|
灌裝速度 |
10-25瓶/分鐘 |
|||||
|
灌裝精度 |
±1%-±2% |
|||||
|
|
||||||
|
灌裝效果 |
設備型號 |
可灌裝范圍(ml) |
最佳灌裝范圍(ml) |
本機型號打(√) |
||
|
DY60 |
5~60 |
25~60 |
|
|||
|
DY125 |
10~125 |
50~125 |
|
|||
|
DY250 |
25~250 |
100~250 |
|
|||
|
DY500 |
50~500 |
200~500 |
|
|||
|
DY1000 |
100~1000 |
300~1000 |
|
|||
|
DY2500 |
250~2500 |
500~2500 |
|
|||
|
DY5000 |
500~5000 |
1000~5000 |
|
|||
四、 安全使用指南
本產品只使用于灌裝液體等低濃度物品,不可用于其他用途。為確保安全生產,請仔細閱讀一下注意事項:
1、 使用符合本機規定的電源和氣源(詳見本書中機器技術參數)。
2、 在拆洗本機前,請一定要關閉氣源和電源。
3、 本液體灌裝機后半部分(靠近控制按鈕),內部裝有電氣控制元件,無論在什么情況下都不要用水直接沖洗機身,否則會有觸電的危險,損壞電氣控制元件。
4、 為防止觸電,本機要有良好的接地,請為本機配一個由地線的電源插座。
5、 關閉電源開關后,本機電氣控制中部分電路還有電壓存在,故檢修控制線路時務必將電源線拔掉。
五、設備剖析圖:

六、日常保養
1、 為保持機身不銹鋼光潔,請勿用尖。硬的利器刮起表面,如有污漬,請用酒精擦拭。
2、 氣缸在出廠時已加好潤滑油,請勿拆開氣缸或添加任何潤滑油。
3、 本機的單向閥,不銹鋼三通、料缸能方便的拆洗。
